Posted on March 7, 2024 by Rich Powell
The United States is in the midst of an energy revolution. Demand for new energy will reach all-time highs, breakthrough technologies are beginning to commercialize, and existing technologies are innovating new, cleaner ways to produce more energy. It’s all very exciting.
The U.S. Department of Energy (DOE) can play an important role in meeting this challenge, but it must focus on America’s global energy leadership, advancing innovative technologies, protecting national security interests, and supporting fundamental research and science.
DOE has experienced incremental changes since its inception 50 years ago in attempts to respond to the rapidly changing energy landscape, but those tweaks aren’t fully meeting America’s challenges of today.
ClearPath has published a new report offering holistic policy recommendations and proposed a new organizational structure to best promote energy innovation in a new administration.
In recent years, Congress has expanded the Department’s energy innovation mission, providing unprecedented funding increases to commercialize new technologies through demonstration programs. These new authorities stem from bipartisan legislation, including the Energy Act of 2020, the CHIPS and Science Act and the Infrastructure Investment and Jobs Act (IIJA). If implemented effectively, these programs could reduce emissions, lower energy costs to consumers, boost domestic manufacturing and allow the U.S. to retain its position as a global energy leader.
DOE Annual Funding in $ Billions – Regular Appropriations Process
Today, the United States faces different conditions characterized by the energy crisis of the 1970s that spurred the Department’s creation, yet the legacy structure of the Department largely persists. In recent years, the U.S. has transformed from an import-dependent country to a net energy exporter since 2019. Most notably, this era of American energy dominance has been marked by the United States becoming the world’s largest oil and gas producer.
But how can we best promote American technology at home and abroad, advance energy innovation and thwart the influence of foreign adversaries over energy and mineral supply chains?
These challenges demand rethinking.
The current approach at DOE incentivizes political appointees and career officials alike to advocate for specific technologies rather than promoting an integrated, practical application of technology innovation in the energy sector.
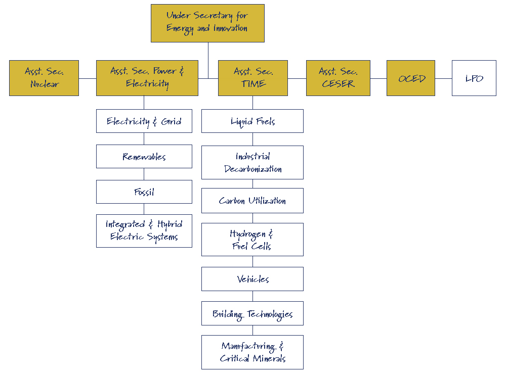
ClearPath’s proposed structure will empower the next Secretary of Energy with the necessary tools to lead strategically from day one.
Proposed Direct Reports to the Under Secretary for Energy & Innovation (simplified)
Notably, the reforms proposed in this report will maximize impact without requiring new authorizing legislation or amending the Department of Energy Organization Act of 1977.
DOE must remain focused on accelerating innovative technologies from basic research in the lab to commercial deployment.
ClearPath believes that for the U.S. to maintain its global energy leadership, DOE must better align with industry to advance its technology demonstration mission and protect the U.S.intellectual property from foreign adversaries.
